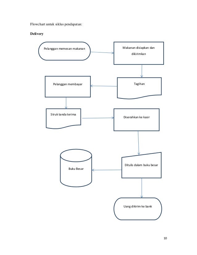
Contoh Voucher Pengeluaran Bank
Contoh voucher, contoh voucher hotel, contoh voucher makan, contoh voucher umroh, contoh voucher masuk pembayaran, contoh voucher bank kas kecil perusahaan,






Random Image

Contoh voucher, contoh voucher hotel, contoh voucher makan, contoh voucher umroh, contoh voucher masuk pembayaran, contoh voucher bank kas kecil perusahaan,